公司新聞
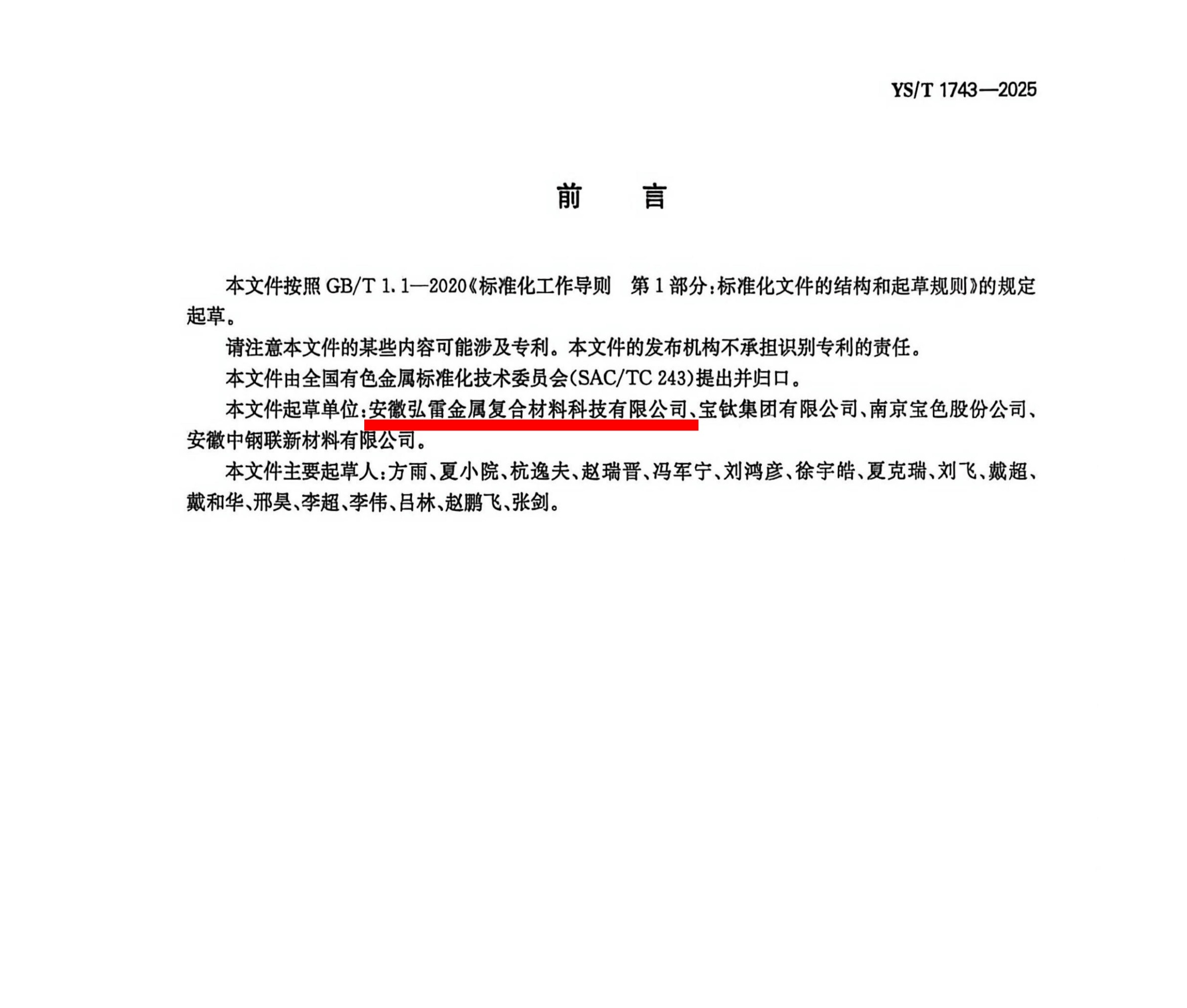
近日,由公司作為第一起草單位主持制定的行業標準YS/T 1743-2025《鉭-鋼復合板》正式頒布實施,標志著我國鉭鋼復合板領域長期缺乏統一標準的局面就此終結,為行業規范化發展注入強勁動力。


公司將以此次標準頒布為契機,持續深耕技術創新與標準化建設,積極參與行業質量與標準體系構建,為有色金屬復合材料行業優化升級貢獻更多力量。
近日,由公司作為第一起草單位主持制定的行業標準YS/T 1743-2025《鉭-鋼復合板》正式頒布實施,標志著我國鉭鋼復合板領域長期缺乏統一標準的局面就此終結,為行業規范化發展注入強勁動力。


公司將以此次標準頒布為契機,持續深耕技術創新與標準化建設,積極參與行業質量與標準體系構建,為有色金屬復合材料行業優化升級貢獻更多力量。